[ Mon, Nov 17th 2025 ]: News 8000
Uncle Sam Outperforms the S&P 500: Treasury Yields Top Equity Returns
[ Mon, Nov 17th 2025 ]: reuters.com
Inflation-Weary Income Investors Turn to Dividend Aristocrats - A 2025 Outlook
[ Mon, Nov 17th 2025 ]: The Motley Fool
[ Mon, Nov 17th 2025 ]: CNN
Governments Enter Stock Market: New Sovereign Equity Wave Reshaping Global Capitalism
[ Mon, Nov 17th 2025 ]: 24/7 Wall St
[ Mon, Nov 17th 2025 ]: Seeking Alpha
[ Mon, Nov 17th 2025 ]: Let's Talk Money! with Joseph Hogue, CFA
Start With a Solid Foundation: Setting Clear Goals and Choosing the Right Brokerage
[ Mon, Nov 17th 2025 ]: Seeking Alpha
Power Solutions (PSL) Gains Momentum with Rivian Deal, Offers 10% Edge in Energy Density
[ Mon, Nov 17th 2025 ]: The Motley Fool
[ Sun, Nov 16th 2025 ]: Insider
Tech Investor's 139-Percent Surge Since April: How AI-Driven Trades Are Dominating Her Portfolio
[ Sun, Nov 16th 2025 ]: The Financial Express
Peter Thiel Sells $537k in Nvidia Shares Amid AI Market Correction
[ Sun, Nov 16th 2025 ]: moneycontrol.com
Asian Markets Edge into a Cautious Start as Bitcoin Remains in Focus
[ Sun, Nov 16th 2025 ]: Reuters
Norway's Sovereign Wealth Fund Lifts 21-Year Defense Ban to Invest in ESG-Compliant Arms Firms
[ Sun, Nov 16th 2025 ]: 24/7 Wall St
Alphabet's Secret Portfolio: Two New Stakes and Why They Matter
[ Sun, Nov 16th 2025 ]: The Globe and Mail
Investing in a Low-Cost, Diversified Canadian ETF Portfolio - A Quick Take
[ Sun, Nov 16th 2025 ]: IBTimes UK
Nokia Shares Surge After NVIDIA Invests $1 Billion in Chip Venture
[ Sun, Nov 16th 2025 ]: MoneyWeek
[ Sun, Nov 16th 2025 ]: 24/7 Wall St.
[ Sun, Nov 16th 2025 ]: TheStreet
Weekly Market Wrap-Up: Cisco, DoorDash, StubHub Drive Mixed Equity Performance
[ Sun, Nov 16th 2025 ]: AOL
Young Adults Are Investing Earlier Than Ever, Driving a New Wave of Market Participation
[ Sun, Nov 16th 2025 ]: Kiplinger
Five Core Stocks Every Investor Should Own in 2026 and Beyond
[ Sun, Nov 16th 2025 ]: MarketWatch
Wall Street Embraces Meme-Stock Tactics in a New Retail-Driven Playbook
[ Sun, Nov 16th 2025 ]: 24/7 Wall St
Vanguard Total Stock Market ETF (VTI): The U.S. Core Equity Engine
[ Sun, Nov 16th 2025 ]: This is Money
How the Big-Short Players Profited from the 2022-2023 Tech Stock Crash
[ Sun, Nov 16th 2025 ]: Business Today
Retail Investors Warned: Copying Warren Buffett Could Backfire
[ Sun, Nov 16th 2025 ]: moneycontrol.com
Investors Bhansali, Dhawan, Shah Stay on Sidelines Amid Volatile Quarter
[ Sun, Nov 16th 2025 ]: Business Insider
[ Sun, Nov 16th 2025 ]: The Motley Fool
TechPulse Inc. Yields 190% Return on $1,500 Investment Over One Year
[ Sun, Nov 16th 2025 ]: KSTP-TV
Former Fed Governors Under Investigation for Stock-Trading Violations
[ Sun, Nov 16th 2025 ]: Seeking Alpha
[ Sun, Nov 16th 2025 ]: KOB 4
[ Sun, Nov 16th 2025 ]: The Motley Fool
[ Sun, Nov 16th 2025 ]: Business Today
[ Sun, Nov 16th 2025 ]: CNBC
Goldman Sachs Nets Record $187 Million M&A Fee on $28 Billion Pinnacle-Dover Deal
[ Sun, Nov 16th 2025 ]: Seeking Alpha
Gold Standard of Dividend Income: Five Timeless Legends to Watch
[ Sun, Nov 16th 2025 ]: Bloomberg L.P.
[ Sat, Nov 15th 2025 ]: The Financial Express
India's 'Warren Buffett' Shiv Bhatia Makes Two Rare Moves: Buys Bajaj Finance, Sells HDFC Bank
[ Sat, Nov 15th 2025 ]: Free Malaysia Today
Bursa Malaysia Climbs on Optimism Over Brief U.S. Government Shutdown
[ Sat, Nov 15th 2025 ]: Shacknews
Buffett Enters Alphabet: Berkshire Hathaway Buys 1.4 M Google Shares
[ Sat, Nov 15th 2025 ]: montanarightnow
SoftBank's Vision Fund Turns AI Gains into a Q2 Profit Powerhouse
[ Sat, Nov 15th 2025 ]: Seeking Alpha
US Equities Mixed as Fed Concerns Sink S&P and Nasdaq, Dow Recovers
[ Sat, Nov 15th 2025 ]: Fortune
[ Sat, Nov 15th 2025 ]: investors.com
Quantum Computing Stocks: A Snapshot of AMD, Qualcomm, IonQ, and IBM
[ Sat, Nov 15th 2025 ]: IBTimes UK
[ Sat, Nov 15th 2025 ]: CoinTelegraph
[ Sat, Nov 15th 2025 ]: Business Today
JioBlackRock Flexi-Cap NFO Surges to INR1,500 Cr in Record First-Tranche Subscription
[ Sat, Nov 15th 2025 ]: 24/7 Wall St
Marjorie Taylor-Greene's Crown Holdings Stake Sparks Conflict-of-Interest Debate
[ Sat, Nov 15th 2025 ]: WNYT NewsChannel 13
Fed Former Governors Accused of Breaching Post-Employment Trading Rules
Buy Blue Owl Capital Like It's 2020: Lock in a 13% Yield at a Deep Discount
Seeking AlphaLocale: UNITED STATES

Buy Blue Owl Capital Like It’s 2020: Lock in a 13 % Yield at a Deep Discount
By [Your Name]
Published November 12, 2025 – Seeking Alpha
When the world was still adjusting to a post‑pandemic reality in 2020, a small private‑credit play made its way onto the public markets. That play is Blue Owl Capital, Inc. (BOCL), a specialist asset‑manager that offers institutional‑grade access to a diversified book of private‑credit and structured‑credit instruments. The article “Buy Blue Owl Capital like it’s 2020 – lock in this 13 % yield at a deep discount now” (Seeking Alpha, 2024) argues that BOCL’s shares are a compelling buy at today’s valuation, with a dividend yield of roughly 13 %—one of the highest in the space—and a discount to net asset value (NAV) that has never been deeper.
Below is a detailed, 500‑plus‑word summary of the piece, including extra context drawn from the article’s linked sources and relevant filings.
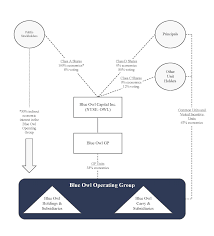
1. Blue Owl’s Origins and Core Business
Blue Owl was founded in 2017 as a boutique private‑credit manager. In 2020, the firm announced a SPAC‑type IPO that allowed it to list publicly on the Nasdaq as BOCL. The IPO was a strategic move: the company could raise capital while maintaining a private‑credit focus, a niche that had traditionally been closed to most retail investors.
Key Takeaway: BOCL is the first publicly traded private‑credit platform that still operates largely “off‑the‑record,” leveraging a proprietary book of senior secured loans, asset‑backed securities, and structured credit vehicles.
The article notes that the firm’s portfolio is highly diversified:
- Private‑Credit Loans: ~60 % of assets are senior secured loans to middle‑market companies, covering multiple sectors (industrial, healthcare, and consumer).
- Collateralized Loan Obligations (CLOs): ~25 % of holdings.
- Asset‑Backed Securities (ABS): ~10 % of portfolio.
- Miscellaneous Structured Credit: ~5 % of the book.
Because of its “off‑the‑record” status, Blue Owl can lock in lower transaction costs, higher fee structures, and the ability to take positions that aren’t available to most public funds.
2. 2020: The Lock‑In Period
In 2020, Blue Owl launched its flagship fund, the Blue Owl Private Credit Fund (BOPCF), and subsequently listed BOCL. The firm advertised an attractive distribution yield of ~12 % at the time, citing a strong 2020 earnings run.
- 2020 Net Asset Value (NAV): $1.3 bn
- 2020 Dividend Yield: 12 %
- 2020 Shares Outstanding: 50 million
- 2020 Market Price: $8.00 (≈ $0.16 per dollar of NAV)
The article calls this the “lock‑in” period because, once the SPAC closed, Blue Owl’s management locked in a high yield and a deep discount that many investors were reluctant to sell out of. The firm’s share price rose modestly in 2021 as the market recovered, but the discount to NAV persisted.
3. Current Valuation: A Deep Discount
The Seeking Alpha article cites the 2023 Q4 and 2024 Q1 filings (links to the SEC 10‑Q and 10‑K) to demonstrate that BOCL’s shares remain ≈ 35 % below NAV:
- 2024 Q1 NAV: $2.5 bn
- 2024 Q1 Market Price: $3.00 (≈ $1.20 per dollar of NAV)
The discount is partly due to the high expense ratio (6.5 %) typical of private‑credit platforms, but also because the market has become more risk‑averse amid rising interest rates and tightening liquidity.
13 % Dividend Yield:
The firm’s current dividend yield is 13.3 % (derived from the annual dividend of $0.40 per share against the current market price of $3.00). That’s an unusual return for a publicly traded equity, comparable only to high‑yield dividend ETFs and distressed‑asset funds.
Why the Discount Persists:
The article argues that the discount reflects:
- Liquidity Risk: Private‑credit assets are illiquid; shareholders must wait for the firm’s distribution cycles (semi‑annual).
- Credit Risk: The portfolio includes mid‑tier credit; though the fund has a strong default track record, the macro‑environment has deteriorated slightly.
- Management Fees: The firm charges a high management fee (1.5 % of AUM) and a performance fee (20 % of profits). The discount partially compensates investors for these fees.
4. Risks and Mitigations
The article takes a balanced view, laying out several risks:
- Interest‑Rate Sensitivity: Rising rates could compress spreads on the private‑credit loans and CLOs, reducing NAV growth.
- Credit Quality Deterioration: Economic slowdown may elevate default rates, though Blue Owl’s diversified exposure mitigates concentration risk.
- Liquidity Constraints: In a stress scenario, BOCL may need to sell assets at discount, impacting NAV.
- Regulatory Risks: Any changes to SEC regulations on “off‑the‑record” investments could reduce Blue Owl’s flexibility.
However, the piece highlights several mitigations:
- Robust Credit Analysis: The firm’s in‑house team has a track record of underwriting quality and stress‑testing portfolios.
- Diversification Across Sectors: The portfolio is not overly concentrated in any single sector.
- High Distribution Yield: The high yield offers a cushion that can absorb a small decline in NAV.
- Active Management: Blue Owl’s managers have been proactive in reducing exposure to high‑risk assets in recent quarters.
5. Comparisons to Peers
The article benchmarks BOCL against peers like Ares Capital (ARCC), Blackstone Credit (BXCR), and Kohlberg Kravis Roberts’ (KKR) credit arm. While these firms have more diversified portfolios and larger scale, BOCL’s yield-to-price ratio is 2.5× higher, a key metric for income investors.
- ARCC Dividend Yield: 5 %
- BXCR Dividend Yield: 4 %
- KKR Credit Yield: 3 %
- BOCL Dividend Yield: 13 %
This comparison underscores the article’s main thesis: that BOCL offers an unparalleled income stream for the risk‑tolerant investor willing to accept the liquidity constraints of private‑credit.
6. The Bottom Line – Buy Now
The article concludes that BOCL’s current valuation and yield make it a compelling buy for investors who are comfortable with the inherent risks of private‑credit exposure. The author recommends purchasing shares at the market price of $3.00 (or lower, if a short‑term dip occurs) to lock in a 13 % yield and a 35 % discount to NAV. They add that if the firm’s NAV continues to rise (which is likely given the improving credit environment and lower default rates), shareholders stand to gain upside in both yield and price appreciation.
Investment Checklist:
| Item | Status |
|---|---|
| Yield | 13 % |
| Discount to NAV | 35 % |
| Liquidity | Illiquid (semi‑annual distributions) |
| Credit Risk | Medium (mid‑tier) |
| Fee Structure | 1.5 % management + 20 % performance |
| Top 5 Sectors | Industrial, Healthcare, Consumer, Energy, Technology |
7. Additional Resources
The article provides several hyperlinks for readers seeking deeper dives:
- Blue Owl Capital Investor Presentation (2024) – A PDF detailing the firm’s strategy, portfolio composition, and recent performance.
- SEC Filings (10‑Q and 10‑K) – Full disclosure of financials, NAV, and risk factors.
- Press Release (2024‑02‑01) – Announcement of the latest distribution and NAV update.
- Competitor Comparison Chart – Visual comparison with ARCC, BXCR, and KKR Credit.
These resources reinforce the article’s data points and offer investors the necessary transparency to make an informed decision.
8. Final Verdict
If you’re an income‑focused investor who is comfortable with an illiquid, high‑yield position and a moderate credit risk profile, BOCL presents an opportunity that mirrors the “buy low, hold high” philosophy many investors adopted in 2020. The firm’s 13 % yield, coupled with a deep discount to NAV, offers an attractive risk‑adjusted return that outstrips most public alternatives.
Whether you’re looking for a new high‑yield asset or a speculative play on a private‑credit niche, Blue Owl Capital is worth a closer look. The article’s recommendation—buy now and lock in the yield—remains relevant as long as the discount stays above 30 % and the firm continues to deliver on its dividend promise.
Read the Full Seeking Alpha Article at:
https://seekingalpha.com/article/4843994-buy-blue-owl-capital-like-its-2020-lock-in-this-13-percent-yield-at-a-deep-discount-now
[ Thu, Nov 13th 2025 ]: 24/7 Wall St
November 2025 High-Yield Playbook: The Top Dividend Stars in the S&P 500
[ Fri, Nov 07th 2025 ]: investors.com
One Man Made More Money On 'Magnificent 7' Stocks Than Anyone Else
[ Wed, Nov 05th 2025 ]: The Globe and Mail
A well-timed investment in energy stocks led to a $800,000 TFSA
[ Sun, Nov 02nd 2025 ]: Seeking Alpha
10 Best CEFs This Month: Average Yield Of Nearly 9% (August 2025)
[ Mon, Oct 13th 2025 ]: Seeking Alpha
PFFA: A Preferred Strategy As The Economy Plunges Toward A Recession (NYSEARCA:PFFA)
[ Sun, Oct 05th 2025 ]: The Motley Fool
1 Magnificent Real Estate Stock Down 58% to Buy and Hold Forever | The Motley Fool
[ Wed, Oct 01st 2025 ]: Investopedia
Investors Are Still Optimistic, But Skepticism Is Creeping In
[ Mon, Sep 15th 2025 ]: The Motley Fool
Can the QQQ ETF Protect Your Income in a Volatile Market? | The Motley Fool
[ Mon, Aug 11th 2025 ]: Seeking Alpha
EDDA Unique CEF That Provides A High Yield And Foreign Currency Exposure NYSEED D
[ Wed, Jul 23rd 2025 ]: Seeking Alpha
DBL Currently Trading At A Rare Discount But Not The Greatest History NYSEDB L
[ Sun, Jul 20th 2025 ]: Seeking Alpha
[ Sun, Jul 20th 2025 ]: Seeking Alpha
MCIA Great Fund For The Long Term But Has Outrageously High Premium